北京建松安防

24小时客服热线:

昼夜为您服务

欢迎访问北京建松安防科技有限公司网站!!!

首页 >> 新闻动态 >>行业新闻 >> 我国各省各市监控行业相关政策并探求5G高清视频监控等提升治理能效
15701569327
更多

建松安防

联系邮箱:jiansongjk@163.com

联系地址:北京市房山区良乡凯旋大街建设路18号

详细内容

我国各省各市监控行业相关政策并探求5G高清视频监控等提升治理能效

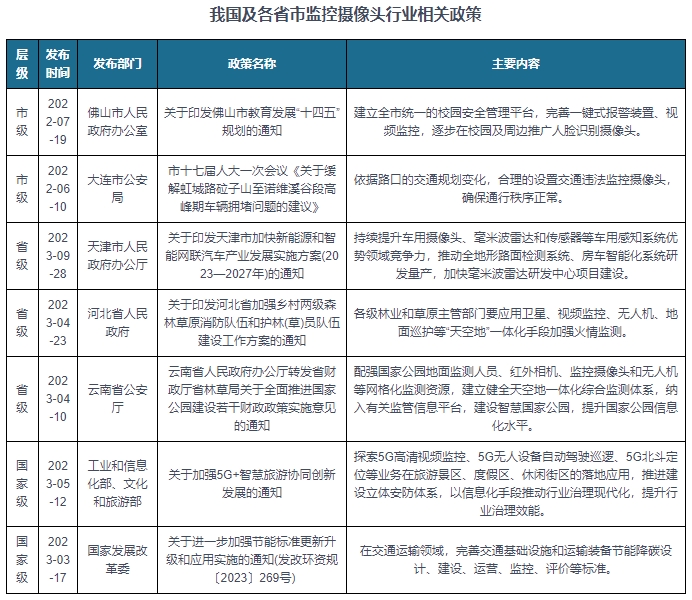
 近些年来,为了大力发展监控摄像头行业,完善监控系统一系列装置,提升清晰度,我国及各部门纷纷出台了一系列政策,如2023年9月天津市人民政府办公厅关于印发《天津市加快新能源和智能网联汽车产业发展实施方案(2023—2027年)》的通知,提出持续提升车用摄像头、毫米波雷达和传感器等车用感知系统优势领域竞争力,推动全地形路面检测系统、房车智能化系统研发量产,加快毫米波雷达研发中心项目建设。


001.jpg


  近年来,国内随着监控摄像头行业的大力发展,对于监控系统的一系列安装装置的完善,提供视频监控设备的清晰度,我国各级部门纷纷出台了一系列的政策和措施,例如2023年的9月,天津市就下发了有关文件,特指监控行业的一些政策和策略,有笑的为该行业提升优秀领域,提升良性竞争力,推动监控行业的良性发展。


003.jpg


  2013年9月天津市人民政府办公厅关于印发《天津市加快新能源和智能网联汽车产业发展实施方案(2023—2027年)》的通知,内容指出,要努力加大力度提升车用监控摄像头,毫米波雷达吗,和穿管器等车用感知系统优势,创造领域竞争力,并且还明确指出,要加大推广券地形路面检测系统,房车智能化系统研发量产,加快毫米波雷达研发中心项目建设等。

  其他省市也没闲着,佛山市提出了建设全市统一的校园安全管理平台,完善一键式报警装置,视频监控逐步在校园及周边推广人脸识别摄像头,河北省人民政府提出了各级林业和草原主管部门要应用卫星,视频监控,无人机,地面巡护等“天空地”一体化手段加强火情监控等具体细则请大家看一下图片详情。


文章来源:建松安防

文章出处:http://www.jiansongjk.com




标题
更多
电话直呼
在线客服
发送邮件
联系我们:
15701569327
15011072980
技术经理
点击这里给我发消息
技术总监
点击这里给我发消息
投诉建议
点击这里给我发消息
还可输入字符250(限制字符250)
技术支持: 博睿雪慧 | 管理登录
seo seo